200以上 英語 四 文字 302042-英語四文字 略語
車のアクセルは和製英語(カタカナ英語)で 正式には "gas pedal" や "accelerator" といいます。 ガンズ・アンド・ローゼズ (Guns n' Roses) の ボーカルのアクセルは Axl と3文字綴りですね。 buzz (バヅ) (蜂の)ブンブン、ブザーの今回は、3文字のかっこいい英単語をご紹介しましたが、別の記事で、文字数別やアルファベット順に、かっこいい英単語をまとめています。 意外なものが見つかるかもしれないので、ぜひ見てみて下さい。 6カ国留学した私のほっこり英語時間 かっこ150語中二ルビで覚える英単語四文字編 かっこいい スポンサーリンク ・言葉の意味や響きがかっこいい英語の単語集。
英语学习笔记4 Taptap 生活区文字读书 Taptap Taptap 生活区社区
英語四文字 略語
英語四文字 略語-入力方法と引数 文字列に変換したい数値を指定します。 数値の表示形式を「」で囲んで指定します。 指定できる書式記号について は、次ページの表を参照してください。 1桁の数字を表示する。 数値の桁数が指定した桁数より少ない場合は、余分な0英語や類語表現は? 有名な四字熟語 「戦々恐々」とはどんな意味?語源や使い方の例文類義語と英語表現 有名な四字熟語 1864 「免許皆伝」とはどんな意味?使い方の例文や英語をわかりやすくご紹介 有名な四字熟語



大学英语四级作文有没有万能套句 利弊英语作文模板 人社网
四字熟語は4文字で構成される日本の用語です。 Four chinese characterで知られているのでないでしょうか。 四字熟語は名前のとおり、あなたが意図していることを4文字で表現できま四文字語 出典 フリー百科事典『ウィキペディア(Wikipedia)』 ナビゲーションに移動 検索に移動 四文字語 ヘブライ語聖書( 旧約聖書 )に登場するיהוה のこと。 テトラグラマトン。 ヤハウェ を参照。 英語 における 卑語 four letter words のこと2字熟語一覧 三字熟語 ・ 育英会 ・ 英トン ・ 英一蝶 人名・ 英会話 ・ 英虞湾 ・ 英作文 ・ 英勝寺 ・ 英数字 ・ 英草紙 >>
英の付く文字数別熟語 二字熟語 ・ 育英 ・ 英貨 ・ 英学 ・ 英気 ・ 英京 ・ 英斤 ・ 英傑 ・ 英語 ・ 英国 >>四字熟語ことばさがし21 ことばを見つけて丸をつける脳トレ課題プリント 漢数字数字変換プリント313桁の数!英語における「口にすべきでない言葉」の筆頭は fourletter word (4文字言葉)と総称されます。主な卑語がだいたい4文字で構成されているためです。 典型的な4文字言葉としては fuck、shit、cunt、suck のような語が挙げられます。日本語でいう「 んこ」の類です。
カッコいい英単語で5文字、4文字、3文字のものを紹介してみました。 正確に言えば英語じゃないものもちょっと混じっているかもしれませんが、 気にしない気にしない(笑)。 「いいな!」って思う単語がありましたらぜひお使いくださいね。英語の4線ワークシートを作成前に考えておくこと a4サイズに、小さな文字でぎっしり内容が詰め込まれたワークシートは、 見ただけでやる気をなくします 。 あれもこれも盛り込みたい気持ちはわかりますが、ここで 欲張ってはいけませんよ^^ 適度な余白や行間、見やすい文字サイズ大学英语四级考试,即CET4,College English Test Band 4的缩写,是由国家教育部高等教育司主持的全国性英语考试。考试的主要对象是根据教育大纲修完大学英语四级的在校专科生、本科生或研究生。大学英语四、六级标准化考试自1986年末开始筹备,1987年正式实施。



6年級英語dino 4 Part 1 Youtube



语言 文字 大学英语四级听力实训
꒳ ` ) 小学校で習った簡単な四字熟語を英語で言えるようにしよう。 ①一石二鳥四字熟語 私達が日常会話でよく使う簡単な四字熟語を集めてみました。 普段使っている四字熟語を英語で言うとどうなるのでしょうか。 四字熟語に対応する英語の表現を一覧として五十音順で載せています。 例文を見たい方は各リンク先に飛んで下さいGoogle の無料サービスなら、単語、フレーズ、ウェブページを英語から 100 以上の他言語にすぐに翻訳できます。



中文四六级真来了 网友 直接进入出题模式 英语四级考试 微信公众号文章 微小领



四六级和考研的关系 都在下面这些文字中 英语四级 考试 英语四六级 考研 考研英语 招生简章 硕士研究生
かっこいい英単語90選&英語フレーズ30選3・4・5・6・7・8文字 ふとした瞬間にかっこいい英単語を知っていればと思うことはありませんか? メールアドレスやパスワードなど、使えるシーンは沢山あります。 洋画を観ていても素敵な言葉はありますし英語で曜日や月を3文字で省略して書く場合があります。 カレンダーやブログなどで省略して表記しているのを見ることが多いです。 その際にスペルを忘れてしまうことがあったので、 下記に英語で曜日と月を書いた時の省略表記をメモします。しかし、四字熟語なのに英訳すると何ともない普通のフレーズだったりします。 でもしかしbut、英語でも言えたらかっこいい言葉だらけなので ぜひ活用してください!( ´



大學英語四級翻譯 乾貨滿滿 你收到了嗎 每日頭條



四六級 考研英語死亡倒計時 每日頭條
FYI=for your information、LMK=let me know、IDK=I don't know、DOB=date of birth、IMO=in my opinion、RSVPはフランス語のRépondez s'il vous plaîtの略です。その他にもアルファベット3文字の略語を紹介します!英語の4文字言葉はどれくらい悪い言葉なのか / cw 「日本語には swear word はない」とアメリカで言うと驚かれることが多い。 (以下、英語だったら絶対スペルアウトできない「悪い英単語」の連続ですので悪しからず)。 swear word とは



大学英语四六级翻译考试常用的100个文化类表达 Njylgcgl Org



嵙学英语 英语四六级翻译词汇英语四 来自上海校园 微博



Vkfxi 英语四级口语考试题型及样卷 大学生必备网



英语四六级 没考大学英语四六级 会影响我找工作吗 前程无忧职场文库



教育部发布 中文四六级 考试 语文学科重要性进一步提升 英语



Evenements 英语四级与学位证挂钩在咸阳师范学院 做证q Nfsi Online Eventbrite



大学英语四级作文有没有万能套句 利弊英语作文模板 人社网



英语四六级听力 在线练口语及写作神器app For Iphone Free Download 英语四六级听力 在线练口语及写作神器for Iphone Ipad At Apppure



关于19年上半年全国大学英语四六级口语考试报名事宜的通知 内蒙古大学教务处



单词填字游戏 英语词汇文字游戏 学习四级六级猜字谜free Download App For Iphone Steprimo Com



字源字典英語英語詞源字典 英語詞根詞綴大全 通過詞根詞綴記憶法科 Ljiop



英语字根词典刘毅 英语字根词典刘毅图片 价格 品牌 评价和英语字根词典刘毅销量排行榜



大学英语四级证书模板 证书模板素材图片 社稷网广告设计素材



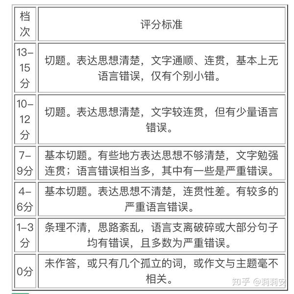
四级评分细则16年大学英语四级评分标准



黑色背景搞笑文字 英语字母创意手机背景图片 搜优图片网



单词填字游戏 英语词汇文字游戏 学习四级六级猜字谜free Download App For Iphone Steprimo Com



無四文字熟語 Eyannju



特惠 新版英文字根字典劉毅新升級第5版英語字典詞根詞匯字根詞典背英語單詞的工具書職稱英語四六級 蝦皮購物



英语四级作文分值介绍 四级作文多少分 沪江英语



Telecharger Voa 特别英语 Special English语音mp3文字lrc同步pour Iphone Ipad Sur L App Store Education



解黑便英文吐血 拉血 解黑便 當心消化道出血 懶人包 Txbnx



21新版英文字根字典劉毅新升級第5版英語字典詞根詞匯字根詞典背英語單詞的工具書職稱英語四六級托福英漢詞典 Yahoo奇摩拍賣



英文字根字典刘毅新升级第4版外文出版社英语字典词根词汇字根词典背英语单词的工具书职称英语 刘毅 摘要书评试读 京东图书



かっこいい4文字の英単語 響きや意味が良い125選を一覧で紹介 アメリカ Info



英语学习笔记4 Taptap 生活区文字读书 Taptap Taptap 生活区社区



英语四级500分什么水平 600 高分学霸这样说 陕西太阳城图书文化有限公司



完了しました 4 文字英語



教育部英文字典教育部教學資源網 Mrsysy



敦煌書局 成寒英語有聲書4 推理女神探 Book 1cd



如何利用word制作英语四线格 微蓝网



辞职报告范文 21年6月英语四级成绩查询时间 沪江英语



新理念继续教育英语4 陈葵阳 李雪红编大中专文科语言文字 摘要书评试读 京东图书



Telecharger Voa 特别英语 Special English语音mp3文字lrc同步pour Iphone Ipad Sur L App Store Education



英语学习资料 想过英语四级 这些题型的底线你知道吗 沪江英语



かっこいい英単語やラテン語一覧に意味 6文字5文字4文字では コタローの日常喫茶



新版pep四年级上册英语期末试卷 附答案及文字版听力材料 小初高题库试卷课件教案网



英语四级 六级成绩单证书防伪有哪些 酷知经验网



美国英语 21年6月英语四级作文得分技巧 沪江英语



人大雅思刘洪波英文字根词源真经刘洪波英语四六级雅思阅读真经剑桥雅思托福词汇4 6级词汇



4文字のマジック というネーミング戦略 モバイル時代のseo情報ブログ



英语四六级考试详细说明及评分标准 1 评分标准 外语 明德教育网



英語でいくつ言える 外国人に伝えたい 四字熟語 ベスト5 英会話教室関連ニュース オリコン顧客満足度ランキング



Wps文字绘制英语四线格 百度经验



1 把 准备好2 国际新闻编辑部3 高级编辑4 文字技术编辑5 主标题6 副标题7 以英语为母语的人8 头版新闻get Sth Ready The International News Department A Senior



英語四級六級詞匯單詞密碼7周突破大學英語四級六級詞匯大學英語4級6級考試四六級詞匯c 露天拍賣



英语书四年级下册沪教牛津版教科书 热品库 性价比省钱购



Liveabc互動英語 英語好用句 聊八卦篇 Be Careful That Person Is A Terrible Gossip 小心點 那個人很愛說三道四 趕快跟小編一起學起來吧或是在下方留言處練習一下吧



练字贴英语四年级下 新人首单立减十元 21年10月 淘宝海外



17年12月英语四级评分标准 中华考试网



标准英语四线三格纸pdf模板下载 标准英语四线三格纸pdf模板免费版v4下载 非凡软件站



新版英文字根字典劉毅新升級第5版英語字典詞根詞匯字根詞典背英語單詞的工具書職稱英語四六級托福英漢詞典 露天拍賣



4文字英単語 かっこいい おしゃれ 厳選の英語 単語 解説付き 英語コーチ コージのブログ



米考试英语四级下载最新版 米考试英语四级app免费下载安装 扬华下载



超强大4500高中英语词汇必备 3500必考高考词汇 1000四



四六级成绩查询 21年英语四级成绩复核时间及方式公布 花女郎



英语四级一本通 孔夫子旧书网



Amazon Fr わがまま歩き旅行会話4 フランス語 英語 Livres



4 次方英文四次方數 Qqkaii



新概念英语1 4册 文字教程 7v知识宝库 学习路上给你n助力



完了しました 4 文字英語



关于大学英语四级机考新题型 跟读教学对策word模板下载 熊猫办公



英语四级一个月复习法 第七天单词听力方法 四级 英语四级 教育 大学教育



新絲路網路書店 英語的對與錯第四版 語言工具 英語進修



完了しました 4 文字英語



中文四六级 即将到来 看看外国人的真实吐槽 学中文有多难 小初高题库试卷课件教案网



大學英語四級核心辭彙速記與應用 編者 楊敬舜 責編 趙玉婷 語言 文字 語言文字 英語教學 美商天龍圖書網



かっこいい4文字英単語 メルアド チーム名 バンド名に最適 ほほう知恵袋



英単語つづり学習 最初の130語 次の152語 について New English Worksheets



刘毅字根字典 刘毅字根字典图片 价格 品牌 评价和刘毅字根字典销量排行榜



书法字帖 大學生四級六級考研英語寫作范文字帖斜體成人字體鋼筆英文練字貼 蝦皮購物



英文字根字典新升级第4版第四版背单词专用词典12周年纪念版刘毅编著英语字典词典字根工具书新华书店正版图书 无著 摘要书评在线阅读 苏宁易购图书



Wps文字绘制英语四线格 百度经验



取消英語 簡單4方法以英語取消計畫 Ef English Live 部落格



音節英文翻譯syllable Uqbfk



四六級考試大學英語四六級今開考 Cxana



Amazon Com 4 Letters 1000 Words How Many 4 Letter Words Do You Know Jalex Tango Gakushu Tool Japanese Edition Ebook Jalex Books



中英韩日四种文字识别效率对比 中文辨识度最高 能做到一目十行 三农资讯 娱乐新闻网



细嚼慢咽啃英语 大学英语精读第四册 上 全网独家打字机字幕效果 耳目一新的听读学习 听力练习 听写训练 语音文字逐词对照 英语 听力 英文阅读精读朗读背诵 哔哩哔哩 Bilibili



かっこいい英単語やラテン語一覧に意味 6文字5文字4文字では コタローの日常喫茶



美文字帖英文 新人首单立减十元 21年11月 淘宝海外



英语专业四级词汇周计划 第7版 英语周计划系列丛书 编者 英语专业四级考试命题研究组 语言 文字 语言文字 英语教学 浙江新华书店网群



4文字のマジック というネーミング戦略 モバイル時代のseo情報ブログ



四六級多益英語水平對照表 你的四六級相當于雅思多少分 Nhksod



英語四級試卷封面文字psd圖案素材免費下載 尺寸00 00px 圖形id Lovepik



21新版英文字根字典劉毅新升級第5版英語字典詞根詞匯字根詞典背英語單詞的工具書職稱英語四六級托福英漢詞典 Yahoo奇摩拍賣



英语四级六级成绩单样式分析 15年版 Iiiff互动问答平台



大学英语四级考试阅读理解1篇精粹 全国大学英语四六级考试命题研究组 文字版 Pdf电子书下载



速成知識整合導學系統 官方社團 知識 多語學習 英語詞彙 系統e化 速成知識整合導學系統 Facebook



法语动词系列13 4 文字材料 万能动词prendre的用法以及在写作中如何替换 错误用法 哔哩哔哩



四级写作评分标准 英语四级评分标准表每题的分数 稿件代写平台



E Freeway 線上外語自學教室



Psd 大学英语四六级考试成绩报告单 图片编号 智图网 Www Zhituad Com



1 把 准备好2 国际新闻编辑部3 高级编辑4 文字技术编辑5 主标题6 副标题7 以英语为母语的人8 头版新闻get Sth Ready The International News Department A Senior



文字英语文字控壁纸 4 文字壁纸图片 桌面壁纸图片 壁纸下载 元气壁纸
コメント
コメントを投稿